信息公开

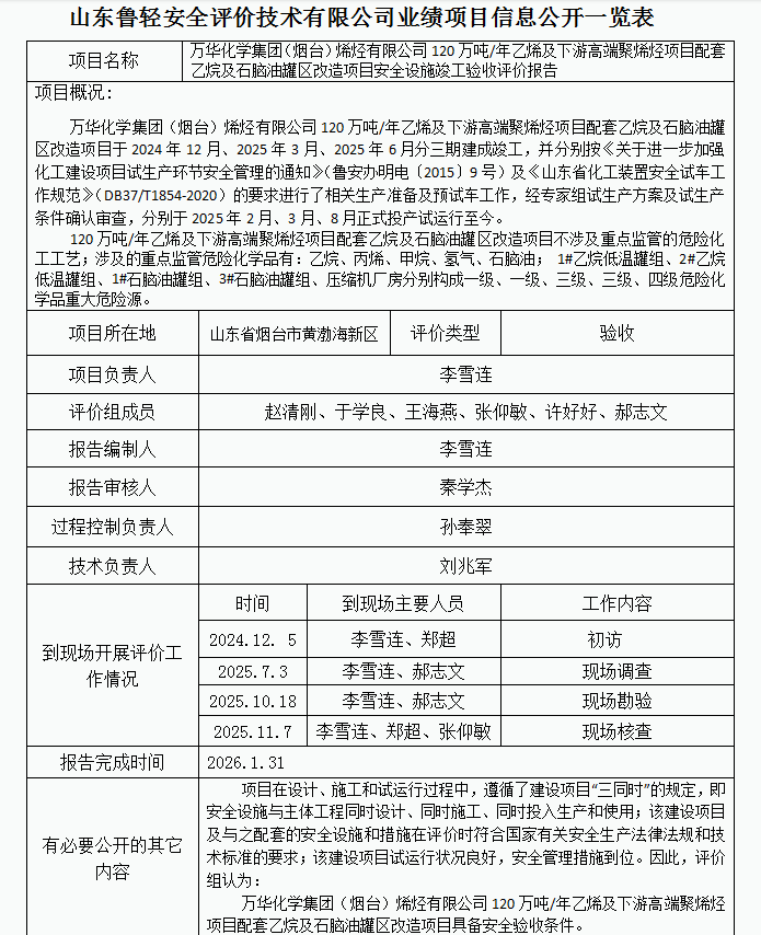
万华化学集团(烟台)烯烃有限公司120万吨/年乙烯及下游高端聚烯烃项目配套乙烷及石脑油罐区改造项目安全设施竣工验收评价报告

访问次数:      发布时间:2026-01-31

地址:济南市高新区舜华路2000号舜泰广场8号楼 电话:0531-88817630 0531-88817632
Copyright © 2021 山东鲁轻安全评价技术有限公司 All Rights Reserved. 鲁ICP备16043704号-13     技术支持:35互联

扫一扫关注我们