信息公开

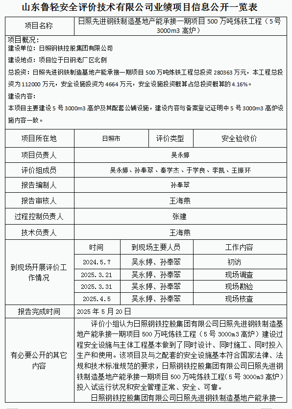
日照先进钢铁制造基地产能承接一期项目500万吨炼铁工程(5号3000m3高炉)

访问次数:      发布时间:2025-05-21

地址:济南市高新区舜华路2000号舜泰广场8号楼 电话:0531-88817630 0531-88817632
Copyright © 2021 山东鲁轻安全评价技术有限公司 All Rights Reserved. 鲁ICP备16043704号-13     技术支持:35互联

扫一扫关注我们