信息公开

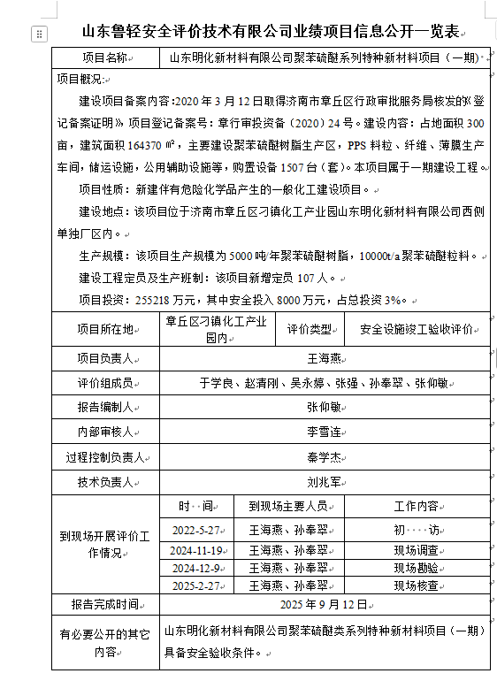
山东明化新材料有限公司聚苯硫醚系列特种新材料项目(一期) 安全设施竣工验收评价

访问次数:      发布时间:2025-09-15


地址:济南市高新区舜华路2000号舜泰广场8号楼 电话:0531-88817630 0531-88817632
Copyright © 2021 山东鲁轻安全评价技术有限公司 All Rights Reserved. 鲁ICP备16043704号-13     技术支持:35互联

扫一扫关注我们