信息公开

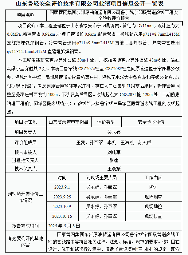
国家管网集团东部原油储运有限公司鲁宁线宁阳段管道改线工程安全验收评价报告

访问次数:      发布时间:2025-05-09


 

地址:济南市高新区舜华路2000号舜泰广场8号楼 电话:0531-88817630 0531-88817632
Copyright © 2021 山东鲁轻安全评价技术有限公司 All Rights Reserved. 鲁ICP备16043704号-13     技术支持:35互联

扫一扫关注我们