信息公开

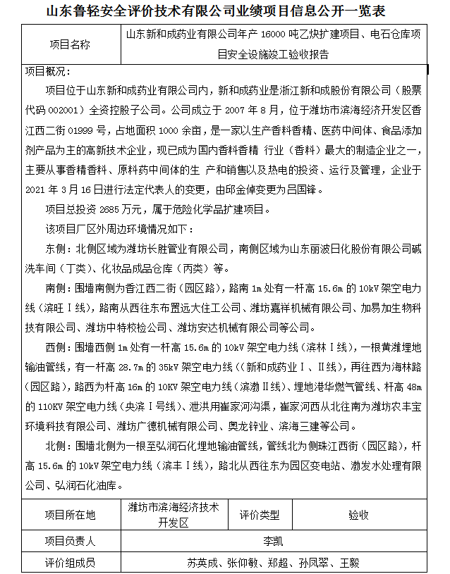
山东新和成药业有限公司年产16000吨乙炔扩建项目、电石仓库项目安全设施竣工验收报告

访问次数:      发布时间:2023-03-31

 

地址:济南市高新区舜华路2000号舜泰广场8号楼 电话:0531-88817630 0531-88817632
Copyright © 2021 山东鲁轻安全评价技术有限公司 All Rights Reserved. 鲁ICP备16043704号-13     技术支持:35互联

扫一扫关注我们